
different kind of data, dynamic workloads, and to
user access pattern. This leads to storage inefficiency,
increased operating costs, and susceptibility to data
theft. In addition, when security is integrated into a
network architecture (Encryption in our case), you
generate overhead and slow down the network. The
lack of an efficient and smart cloud storage
redundancy with compressed adaptability, and secure
data deploying under scalability frameworks, it calls
for more advanced implementable solution.
3 LITERATURE SURVEY
Cloud storage systems have been developed very
rapidly in these years to be efficient, scalable and
secure. Agreed et al. (2023) proposed an efficient
secure deduplication scheme with dynamic
ownership management that, however, can hardly be
applied in large-scale deduplication systems. Begum
et al. (2025), that it is possible to use homomorphic
encryption for secure compression, the better privacy
possibilities, however, must be paid for by large
computational work. Bonsai (2022) proposed a dual
deduplication model which is believed to have
potential in storage optimization, but it has not been
put into practice yet.
In healthcare, cloud-based EMR solutions
incorporating deduplication were studied by a 2024
Computers & Security paper, emphasizing data
protection but lacking general applicability. The DD-
ECOT model (2025) proposed a rule-based
deduplication optimization strategy, though it lacked
adaptiveness. Research by Springer (2025) on LZW
compression in medical data showcased compression
effectiveness but was confined to specific formats.
Energy-efficient storage models were discussed by
IRJMETS (2025), pointing toward greener cloud
operations while not addressing redundancy.
The hybrid multilayer cryptosystem introduced by
the Journal of Information Security and Applications
(2023) enhanced deduplication security but increased
complexity. LSDedup (2025) proposed a layered
deduplication mechanism that improved data
segmentation but was not benchmarked
comprehensively. Ma et al. (2022) presented a secure
deduplication model with dynamic ownership but
relied heavily on provider trust. PM-Dedup (2025)
extended this concept to edge-cloud hybrid systems,
offering potential for decentralized storage while still
theoretical.
A blockchain-integrated storage model was
introduced by ResearchGate (2025), offering
traceability and integrity at the cost of computational
efficiency. Ownership verification in deduplicated
storage, addressed by the Journal of Cloud
Computing (2025), highlighted static policy
limitations. A study on cloud auditing with
deduplication (Cluster Computing, 2023) contributed
to integrity verification but treated deduplication as
secondary. Khan and Fatima (2022) compared
various compression algorithms but overlooked the
security perspective.
Smarter compression strategies were explored by
EPFL (2025), mainly focused on structured data. A
2021 survey (JIPS) provided an in-depth review of
deduplication approaches but did not propose new
solutions. A hybrid secure compression model for
cloud streams was investigated by the Journal of King
Saud University (2024), balancing security and
speed. A chunk-based framework using heuristic
encryption (Springer, 2025) demonstrated potential
but faced consistency issues.
ResearchGate (2024) Compress-CSV-Files-GCS-
Bucket focused on storage optimization by
minimizing the size of files but applicable only to
structured files. The correlation-aware compression
model (arXiv, 2024) performed well on tabular data,
but had limited flexibility. Filo Systems (2023)
addressed compressed cloud futures, but they
proposed conceptual observations rather than
empirical results. Reddy and Jain (2024) proposed an
encryption-integrated deduplication with fault-
tolerance mechanism. A content-aware deduplication
backup mechanism was presented by Tran and Le
(2023), which performed the best in batch
environment but was not adequate for realtime
requirements.
These set of works together stress the significance
of having an adaptive holistic framework that can
judiciously apply deduplication, context-aware
compression and lightweight security to suffice the
performance, reliability, and scalability demands of
the current generation cloud storage systems.
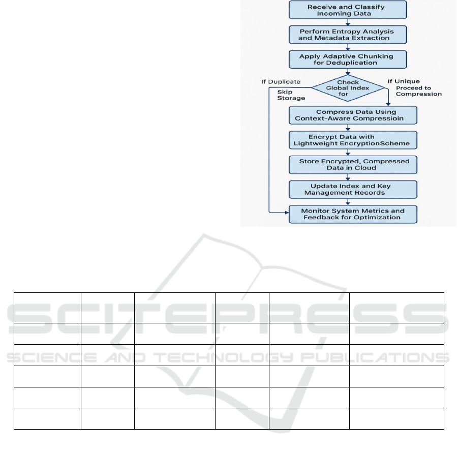
4 METHODOLOGY
This paper presents a hybrid approach that combines
adaptive deduplication with context-aware
compression and lightweight security protocols in a
single cloud storage framework. The system is
modular and enables on-line data analysis and
intelligent data storage to insure efficient data storage
and meanwhile security of data and expandability of
the system.
The first step of the method is related to data
import and categorization. The incoming data stream
ICRDICCT‘25 2025 - INTERNATIONAL CONFERENCE ON RESEARCH AND DEVELOPMENT IN INFORMATION,
COMMUNICATION, AND COMPUTING TECHNOLOGIES
166